亲爱的小伙伴们,今天我要给你带来一个超级劲爆的消息——山东专升本最新爆料!没错,就是那个让无数学子为之奋斗的升学机会,现在又有新动向了。快来跟我一起探秘吧,看看这次都有哪些新鲜事儿等着我们!

一、专升本政策调整

山东专升本最新爆料,2024年政策调整与热门专业解析  第1张

最近,山东省教育厅发布了一则关于专升本政策的调整通知,引起了广泛关注。这次调整主要涉及以下几个方面:

1. 选拔范围扩大:以往只有专科院校的学生可以参加专升本考试,现在部分本科院校也将纳入选拔范围,这意味着更多的小伙伴有机会通过专升本实现学历提升。

2. 考试科目减少:为了减轻学生负担,考试科目将从原来的4门减少到3门,分别是公共课、专业课和综合素质测试。

3. 加分政策:针对家庭经济困难、残疾等特殊群体,将实施加分政策,帮助他们更好地实现升学梦想。

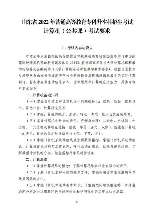
二、热门专业及院校

山东专升本最新爆料,2024年政策调整与热门专业解析  第2张

在众多专升本专业中,以下几类专业和院校备受关注:

热门专业

山东专升本最新爆料,2024年政策调整与热门专业解析  第3张

1. 计算机科学与技术:随着互联网的快速发展,计算机专业人才需求旺盛,就业前景广阔。

2. 金融学:金融行业一直是热门行业,金融学专业毕业生就业率高,薪资待遇优厚。

3. 护理学:随着人口老龄化加剧,护理学专业人才需求量大,就业前景看好。

热门院校

1. 山东大学:作为山东省内顶尖学府,山东大学在多个领域都有卓越的学术成果。

2. 中国海洋大学:以海洋科学为特色,中国海洋大学在国内外享有盛誉。

3. 山东师范大学:以师范教育为特色,山东师范大学培养了大量优秀教育人才。

三、备考攻略

为了在专升本考试中脱颖而出,以下备考攻略供你参考:

1. 制定合理的学习计划:根据自己的实际情况,制定详细的学习计划,确保每个科目都有充足的复习时间。

2. 关注考试动态:密切关注山东省教育厅发布的最新政策,了解考试动态,为备考做好准备。

3. 参加模拟考试:通过参加模拟考试,检验自己的学习成果,找出不足之处,及时调整学习策略。

4. 加强心理素质:专升本考试压力较大,要学会调整心态,保持良好的心理素质。

四、就业前景

通过专升本考试,你将获得本科学历,就业前景更加广阔。以下是一些热门行业的就业方向:

1. 计算机行业:软件开发、网络工程师、数据库管理员等。

2. 金融行业:银行柜员、证券分析师、金融风险管理师等。

3. 教育行业:教师、教育管理、心理咨询等。

山东专升本最新爆料让你对专升本有了更深入的了解。只要努力备考,相信你一定能够实现自己的升学梦想!加油,小伙伴们!